您所在的位置:曹妃甸163 > 生活频道 > 房产家居

南京11小时两度否认松绑楼市 国务院督察组已到

发布:2012/7/25 11:05:16  来源:互联网  浏览次  编辑:佚名

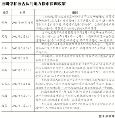
  新京报讯(记者自曾晖)南京市7月23日发文称免除“321”人才购房的限购令,被解读为“南京限购令变相松动”,随即南京官方11小时内在其微博连发两条“澄清”消息,否认“松绑”楼市,此举被业内称为“史上最快澄清”。分析认为,南京此次打“人才”牌较为巧妙,不会被叫停,且开放人数有限,更多为提振市场信心。

  另据《现代快报》消息,国务院楼市督察组已于昨日到达南京。

  官方11小时两度“澄清”

  南京市23日发布的《市政府关于进一步扩大内需拉动消费的若干意见》中支持南京市“321”人才本地购房的政策,被指违背楼市宏观调整政策,是变相地给楼市“松绑”。

  《意见》表述为:“将积极支持人才住房消费,入选‘321’计划的人才,正常缴纳公积金的可优先享受公积金贷款;首次购买自住商品房住房,视同南京户籍,并可按五年内个人所得税市以下留成部分,给予购房补贴。”

  据当地媒体人士介绍,南京市政府对楼市松绑传言“极其重视”,南京市住建委相关负责人深夜罕见接受媒体电话采访,否认放松调控。

  7月23日深夜11时,南京市委宣传部新闻发布官方微博“南京发布”发文称:政府特批购房资格仅针对入选南京“321”计划的高端人才,总数不超过3000人,“是将执行调控政策与地方政府吸引人才政策的有机结合”。昨日上午10时,“南京发布”再次重申,南京没有出台放松房产限购政策,“坚决贯彻国家对房地产市场的宏观调控政策,对调控政策的执行决心不变,方向不改,力度不减。”

  稳增长或成放松楼市政策动力

  对于南京支持人才购房的消息,南京房地产开发建设促进会秘书长张辉表示,人才引进一直有扶持性政策,包括人才公寓、安家费等,与救市无关,而公积金支持首套房和保障性住房符合国家政策导向,不应过多解读。

  但瑞银分析师孙旭表示,南京市此番举措反映出地方政府放松调控政策的动力十足。海通证券房地产行业高级分析师涂力磊则认为,地方政府稳增长需求强烈,南京的新政策具备示范意义。据其介绍,今年1季度南京市GDP增速为10.1%,连续9个季度回落,2季度GDP增速为7.6%,当前GDP增速低于2008年平均增幅。今年上半年南京市土地出让收入负增长30%以上。

  据《现代快报》报道,国务院楼市督察组已于昨日到达南京,这是国务院派遣的8个督察组之一,对16个省(市)贯彻落实“国务院房地产市场调控政策措施情况”开展专项督察。

  -分析

  打“人才牌”擦边巧妙不易叫停

  地方政府试探性“松绑”楼市,随即叫停政策,已成为本轮调控的独特现象。南京成为最新“否认松绑楼市”的主角。

  业内人士普遍认为,南京官方此次打“人才”牌较为巧妙,仅针对“321”高端人才放开限购,总量不超过3000人,更多是为了提振市场信心;同时和支持首次购房、加大保障房建设力度的一揽子方案推出,预计政策风险较小。

  “擦边打得妙,师出有名,不会被叫停。”上海易居房地产研究院副院长杨红旭如此评价南京政策。

  此前也有地方政府希望以“放松限购”、“加大购房补贴”来促进房地产消费,后因触及政策红线而被叫停。

  据南京房地产业内人士介绍,南京执行的楼市限购令仅需当地一年期社保和纳税证明,此前楼市低迷最大原因在于预期悲观,今年5、6月全国楼市回暖背景下,南京楼市成交量也迎来调控后首次强势反弹。(自曾晖)

相关文章

赞助商推广链接
Copyright © 2003-2009 Cfd163.com All rights reserved.